前沿资讯-看看最近多肽界发生了哪些新鲜事儿
降温啦!降温啦!看到预报的小编抑制不住喜悦的心情和大家分享降温的好消息。虽然酷夏走了,可是小编会一直在啊,依然会每月更新。这不,最新一期的多肽前沿资讯如期而至,希望对你有所帮助。
近几十年来,对于多肽的研究取得了突飞猛进的发展,现在的科学家已经对肽有了清晰地认知。多肽对人体具有非常重要的不可替代的调节作用,这种作用几乎涉及到人体的所有生理活动。如:神经、消化、吸收、代谢、循环、生长、生殖、内分泌等均与活性多肽密切相关。随着现代生物技术的进步和生命科学的发展,多肽在生物体内的生理功能受到越来越多重视,尤其是许多活性肽生理功能和结构的明朗,更是推动了科学界对活性肽的研究。
那么,本月多肽界又发生了哪些值得关注的大事儿,让我们一起来看看吧~

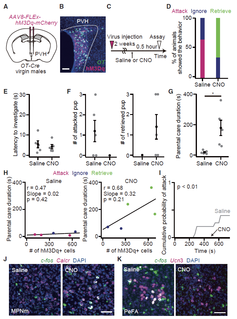
Cell子刊:有了孩子后性情大不同,父爱源于催产素[1]
近日,日本理化研究所(RIKEN)的研究人员在 Cell 子刊 Neuron 发表了题为:Plasticity of neural connections underlying oxytocin-mediated parental behaviors of male mice 的研究论文。
该研究表明,雄性小鼠在成为父亲时也会表现出神经内分泌变化,下丘脑室旁核(PVH)中分泌催产素的神经元负责激活新手父亲的父性本能,揭示了雄性在成为父亲后对待幼崽态度180度大转变的神经学基础。
这一发现证明了催产素这一单一因素就会对父亲产生如此其强烈的影响,还证明了下丘脑神经回路的可塑性。

该论文的通讯作者宫道一成(Kazunari Miyamichi)表示,大脑最令人着迷的地方之一就是它能够更具以往的经验和生命阶段的特定需求而发生改变。这种神经可塑性是由突触连接强度的变化引起的,但通常很难确定究竟是哪些神经元或神经回路在哪些生物事件中经历了可塑性变化。
这项最新研究发现,下丘脑室旁核(PVH)分泌催产素的神经元,负责激活新手父亲的父性本能(Paternal Instincts)。当雄性小鼠成为父亲时,这些神经元的连接会大大加强。
下丘脑室旁核(PVH)分泌催产素的神经元的激活,能够唤起从未交配过的雄性小鼠对幼崽的照顾行为。

催产素(oxytocin)是一种肽类激素,由垂体后叶分泌,由下丘脑的室旁核和视上核合成,催产素有刺激乳腺分泌乳汁,在分娩过程中促进子宫平滑肌的收缩,促进母爱的作用。此外,它还能减少人体内肾上腺酮等压力激素的水平,以降低血压。需要指出的是,催产素并非女性的专利,男性同样也会分泌催产素。
虽然这项研究是在小鼠中进行的,但之前有研究显示,与孩子进行更多皮肤接触(抚摸、拥抱等)的人类父亲往往血液中的催产素水平会升高。因此,研究团队推测催产素在人类父亲中也同样起着类似的非常重要的作用。
速递 | 降糖减肥效果优于司美格鲁肽!诺和诺德新组合疗法挺进3期临床[2]
诺和诺德(Novo Nordisk)今日宣布其药品CagriSema用于治疗2型糖尿病的临床2期试验数据。根据此积极结果,诺和诺德预计在2023年开始临床3期试验。

2型糖尿病是影响全球2亿多患者的慢性代谢疾病。患者的主要表现为对胰岛素产生抵抗现象,导致胰岛素的功能不能得到充分发挥。对于这些患者来说,单纯使用胰岛素不能很好地改善患者病情,因此他们需要其它类型的降糖药物来控制血糖水平。虽然目前有多种治疗糖尿病的药物,很多患者仍然未能达到推荐的血糖目标水平。
CagriSema成分包含了GLP-1受体激动剂司美格鲁肽(semaglutide)与长效胰淀素(amylin)类似物cagrilintide。GLP-1是调控血糖的激素,而胰淀素是一种与胰岛素共同分泌的多肽,它通过调节饱腹感的信号通路降低食物摄入。

图片来源:123RF
此2期试验检验固定混合剂量的CagriSema(2.4毫克的司美格鲁肽与2.4毫克的cagrilintide)与单独使用2.4毫克的司美格鲁肽或2.4毫克的cagrilintide相比,在每周一次的剂量下的疗效与安全性。共有92位患有2型糖尿病并过重的病患入组,并随机分配至三个组别当中。试验参与者的平均基线糖化血色蛋白值(HbA1c)为8.4%,平均基线体重为106公斤。
经过32周的治疗后,CagriSema组病患在HbA1c数值上有较多的下降。CagriSema、司美格鲁肽与cagrilintide组病患分别下降2.18、1.79与0.93个百分点。此外,CagriSema组患者体重数值亦减轻较多,CagriSema、司美格鲁肽与cagrilintide组病患的体重分别下降了15.6%、5.1%与8.1%。在此试验当中,CagriSema亦呈现良好的安全性与耐受性。
根据此试验结果,诺和诺德计划于2023年开始CagriSema在2型糖尿病患者上的临床3期试验。此外,CagriSema用于治疗过重和肥胖患者的REDEFINE临床3期试验,则预计在2022年第四季度开始。
前沿丨一种有潜力治疗阿茨海默症的肽[3]
美国阿拉巴马大学的研究人员开发了一种有潜力治疗阿尔茨海默症的肽,主要是针对阿尔茨海默症中的癫痫发作,研究结果以A peptide blocking thethe ADORA1-neurabin interaction is anticonvulsant and inhibits epilepsy in an Alzheimer’s model为题发表在JCI insight 上。

癫痫发作是中风、急性脑损伤和慢性神经退行性疾病(包括阿尔茨海默病(AD)等阿尔茨海默病的常见后遗症,约40%的患者无法得到有效控制。此外,特别是在阿尔茨海默病(AD)中,最常见的痴呆症类型影响着全球近5000万人,癫痫发作的患病率高达64%。如果不受控制,癫痫发作可引起实质性的神经损伤和认知障碍。尽管抗癫痫药物(ASD)的开发取得了进展,但约40%的癫痫患者用现有的治疗方法仍难以治疗。目前可用的抗惊厥药物通常耐受性较差,在控制AD患者的癫痫发作方面效果较差。因此,迫切需要发现新的治疗干预措施来满足临床的需要。
内源性腺苷激活a1受体(A1R)是一种自我终止癫痫发作和保护神经元免受兴奋性毒性的内在机制。然而,靶向A1R治疗神经系统疾病的药物已被其在神经系统外广泛表达相关的副作用所阻碍。在这里,研究人员的目标是靶向神经特异性的A1R/神经abin/调节蛋白4(A1R/神经abin/RGS4)复合物,该复合物决定大脑中A1R信号强度和反应结果。他们开发了一种肽,可以阻断A1R-神经蛋白相互作用以增强A1R活性。

图1.A1R-CT肽显示有效的抗癫痫和神经保护作用

图2.鼻内注射A1R-CT肽可有效降低APP/PS1小鼠大脑中的癫痫活动
在侧脑室内或静脉注射这种肽,对红藻酸盐引起的癫痫发作和神经元死亡有明显的保护作用。此外,在自发性癫痫发作的AD小鼠模型中,鼻腔传递这种阻断肽降低了癫痫发作频率。值得注意的是,该肽的抗惊厥和神经保护作用通过增强大脑内源性腺苷的A1R功能来实现,从而避免了与外周组织和器官中A1R激活相关的副作用。他们的研究揭示了潜在的新的抗癫痫疗法,适用于癫痫和其他神经系统疾病与癫痫的并发发作。
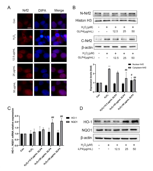
首次发现!中南林业科技大学:灵芝中发现具有双重抗氧化活性的多肽[4]
近日,中南林业科技大学刘高强教授课题组从灵芝中发现具有双重抗氧化活性的多肽,并解析了相关抗氧化分子机制,成果以“Dual antioxidant activity and the related mechanisms of a novel pentapeptide GLP4 from the fermented mycelia of Ganoderma lingzhi”为题在《Food & Function》上在线发表(英国皇家化学学会期刊,JCR一区,IF 6.317)。

氧化应激引起慢性炎症,进而导致各种疾病。由于合成抗氧化剂具有潜在副作用等缺点,因此筛选和发现天然抗氧化剂非常重要。微生物种类众多,是天然产物的资源宝库。灵芝是我国名贵食药两用真菌,具有多种活性成分,但有关灵芝多肽类的研究相对偏少。作者通过液体深层培养技术,可快速和大量获得灵芝菌丝体,从中分离、鉴定了一种新的抗氧化五肽(Gln-Arg-Val-Cys-Glu, QRVCE, 命名为GLP4),并研究了其抗氧化类型和相应作用机制。
通过自由基清除试验、活性位点屏蔽验证、超氧化物歧化酶(SOD)活性试验和脂质过氧化试验,作者证明灵芝多肽GLP4是一种具有直接和间接抗氧化活性的新型双重抗氧化剂。构效关系分析表明,GLP4的活性位点是Cys残基上的C30-S31。细胞毒性试验表明,其在较高浓度时对人脐静脉内皮细胞(HUVEC)无毒。通过激光共聚焦技术发现,GLP4可以作为外源物质直接进入人脐静脉内皮细胞(HUVEC)。更重要的是,GLP4促进核转录因子红系2相关因子2(Nrf2)的核易位,激活Nrf2/抗氧化反应元件(ARE)信号通路,对过氧化氢(H2O2)诱导的HUVEC显示抗氧化和抗凋亡细胞保护作用。进一步通过靶蛋白的Pull-down实验、生物信息学分析和分子对接,揭示了GLP4通过结合磷酸甘油酯变位酶5(PGAM5)介导对Nrf2的激活。本研究从灵芝真菌中首次发现了一个活性五肽(GLP4)具有双重抗氧化活性,在预防氧化应激相关疾病方面具有潜在应用价值。

图文摘要

灵芝多肽GLP4激活人脐静脉内皮细胞(HUVEC)中Nrf2通路

人脐静脉内皮细胞(HUVEC)中灵芝多肽GLP4的靶蛋白分析
植物-微生物互作开辟治疗新领域:MIT科学家在豆科植物中发现血红素“隔离肽”[5]
2022年8月11日,发表在《Nature Microbiology》上的一项新研究中,来自麻省理工学院(MIT)生物系教授Graham Walker实验室的研究发现,豆科植物用来控制固氮细菌的肽能为血液中游离血红素过多的患者带来潜在的治疗方法。该研究强调,关于植物-微生物相互作用的基础研究也能转化为治疗应用。

几年前,植物生物学家们发现M. truncatula可以产生约700个富含半胱氨酸的根瘤多肽家族(NCR),引导内吞细菌分化为固氮类菌体。然而,这700种肽的分子作用机制仍未被探索。
在这项新研究中,Walker实验室选择了一种被名为NCR247的肽进行了更深入的研究。初步研究表明,当固氮细菌暴露于这种肽时,15%的基因会受到影响,许多变得更活跃的基因参与了铁输入。

随后,他们发现,当将NCR247融合到一个更大的蛋白质上时,这种杂交蛋白质的颜色会出乎意料地变红。这一偶然现象导致研究人员发现了NCR247会与血红素结合。

进一步的研究表明,当NCR247被释放到细菌细胞中时,它会隔离细胞中的大部分血红素,使细胞进入铁饥饿状态,从而触发细胞开始从外部环境输入更多铁的行为。
Walker表示,通常情况下,细菌会对铁代谢进行微调。当铁足够时,它们不会吸收更多。然而,NCR247的惊艳之处在于它突破了这种机制,并间接调节了细菌的铁含量。
固氮酶是细菌用来固氮的主要酶,每个酶分子需要24到32个铁原子。因此额外铁的流入可能有助于固氮酶变得更活跃。他们发现,铁流入的时间与固氮的时间刚好一致。
研究人员解释道,NCR247是在根瘤中以波浪形式产生的,当细菌准备固氮时,这种特定肽的产量会更高;如果NCR247在整个过程中都被分泌出来,那么细胞就会面临铁超载,这会对细胞不利;但如果没有NCR247肽,M.truncatula和根瘤菌就无法形成有效的固氮共生。
Walker表示,这是第一种被研究出真正详细分子机制的肽。它在治疗多种人类疾病方面可能具有有益的用途。

发展与多元化催生着多肽产业领域更新迭代,持续学习则是我们作为专业人士应有的职业素养。以上为本月的行业动态与资讯分享。一点新知,分享各位,也希望这些内容能帮助到大家。期待我们下期相见!
湃肽 高技术壁垒的多肽合成研发平台
浙江湃肽生物股份有限公司成立于2015年,是一家具有央企背景,以“医药多肽”产品研发及生产为主的国家级高新技术企业,也是唯一一家国家级“专精特新”小巨人多肽生产企业,设有浙江省博士后工作站和院士专家工作站,拥有全球领先的全固相合成多肽开发与生产工艺,多肽相关发明授权专利38项,是目前国内专业提供多肽产品生产规模较大,品种较全,科技含量较高的企业。
目前公司一期占地12.6亩,二期57.72亩,二期建成后将具备年产多肽原料1200KG 的生产能力,三期工程占地610亩,目前已征地304亩,计划年内开工建设,将建成中国最大的多肽产业园和多肽中央研究院,并通过不断引进高层次人才、完善研发平台、布局前瞻性技术等方式,提高企业整体核心竞争力,努力成为多肽行业方向标。

参考资料:
[1]Kengo Inada,Mitsue Hagihara,Kazuko Tsujimoto,et al.Plasticity of neural connections underlying oxytocin-mediated parental behaviors of male mice.Neuron 2022 Jun 15,110(12):2009-2023,e5.
[2]药明康德.速递 | 降糖减肥效果优于司美格鲁肽!诺和诺德新组合疗法挺进3期临床.
[3]Shalini Saggu,Yunjia Chen, iping Chen,et al.A peptide blocking the ADORA1-neurabin interaction is anticonvulsant and inhibits epilepsy in an Alzheimer's model.JCI Insight 2022 Jun 8,7(11):e155002.
[4]Ping Huang,Fei-Jun Luo,You-Chu Ma,et al.Dual antioxidant activity and the related mechanisms of a novel pentapeptide GLP4 from the fermented mycelia of Ganoderma lingzhi.Food Funct 2022 Aug 9.
[5]Siva Sankari,Vignesh M P Babu,Ke Bian,et al.A haem-sequestering plant peptide promotes iron uptake in symbiotic bacteria.Nat Microbiol 2022 Aug 11.

扫码关注我们
解锁更多资讯