前沿新知|新一轮多肽资讯等你来翻阅
小伙伴们大家好,不知不觉,六月已经过去,七月悄然到来,小编首先祝愿大家能在七月里有更多的收获!同时,又来到了我们每月多肽前沿资讯分享的时间啦~
多肽,无疑是历经百年才被众多的科学家们探求而至的健康使者,作为一种新兴的功能性物质,人们对它的认识尚存在很多未知领域。对它的全面保健及其治疗机理的探讨,将是科学界不断深入研究的重要课题。
那么,今天小编又会带来哪些多肽资讯与大家分享呢?让我们一起来看看~

日本批准Voxzogo(伏索利肽)治疗生长板未闭合的所有年龄段儿童的软骨发育不全症[1]
2022年6月21日,BioMarin公司宣布日本厚生劳动省 (MHLW)批准了Voxzogo (vosoritide,伏索利肽) 注射制剂,该药是一种每日注射一次的C型利钠肽(CNP)类似物,用于治疗生长板未闭合的所有年龄段儿童的软骨发育不全症。
Voxzogo(Vosoritide,伏索利肽)是一种改良的C型利钠肽 (CNP),通过下调成纤维细胞生长因子受体 3 (FGFR3) 信号传导直接靶向软骨发育不全的潜在病理生理学,从而促进软骨内骨形成。

批准是基于一项全球 3 期随机、双盲、安慰剂对照研究的结果,该研究评估了 Voxzogo 的疗效和安全性以及该 3 期研究的长期扩展,以及来自参与的患者的数据在一项 2 期随机、双盲、安慰剂对照临床试验中,评估 Voxzogo 在0至 < 60个月的软骨发育不全婴儿和幼儿中的安全性和有效性。
在一项为期 52 周、多中心、随机、双盲、安慰剂对照的3期研究中评估了 Voxzogo 在软骨发育不全患者中的安全性和有效性。使用 Voxzogo 观察到血压短暂下降。在临床研究中,在 52 周的治疗期内,接受 Voxzogo 治疗的 60 名患者中有 8 名(13%)共有 11 次血压短暂下降,而安慰剂组 61 名患者中有3名(5%)发生血压短暂下降。患有严重心脏或血管疾病或服用抗高血压药物的患者被排除在试验之外。为了降低血压下降和相关症状(头晕、疲劳和/或恶心)的风险,患者在给药前应充分补充水分并摄入足够的食物。

最常见的不良反应发生在大于或等于5%的Voxzogo治疗患者中,并且在第3期研究中的百分比高于安慰剂是注射部位反应(包括发红、瘙痒、肿胀、瘀伤、皮疹、荨麻疹、痛)、呕吐、关节痛、血压下降、肠胃炎、腹泻、头晕、耳痛、流感、疲劳、季节性过敏和皮肤干燥。
在欧盟,Voxzogo于2021年8月获得批准,用于治疗年龄从2岁至生长板闭合的儿童治疗软骨发育不全症(achondroplasia)。在美国,Voxzogo于2021年11月获得批准, 用于5岁及以上具有开放骨骺(生长板)的患有软骨发育不全症(最常见的侏儒症)的儿童患者的线性生长加速。值得一提的是,在美国和欧盟,Voxzogo均被授予了治疗软骨发育不全症的孤儿药资格(ODD)。
Voxzogo是第一个被批准治疗软骨发育不全症儿童患者的药物,可治疗疾病的根本原因,代表着一个重大医学突破,有潜力对患者的生活产生有意义的影响。
欧盟批准Imcivree治疗肾功能损害的POMC/LEPR缺陷型肥胖症[2]
2022年6月22日,Rhythm Pharmaceuticals制药公司宣布欧盟委员会(EC) 批准Imcivree(setmelanotide)允许对患有轻度、中度或重度肾功能损害的POMC或LEP缺乏症肥胖症患者进行给药。
Imcivree(Setmelanotide)是一种首创、寡肽类MC4受体激动剂,旨在恢复因MC受体上游基因缺陷引起的受损MC4受体通路的功能,从而直接解决疾病的根本原因。setmelanotide能够重新建立患者的能量消耗和食欲控制,减少饥饿感、降低体重。

EC对公司肾脏剂量变化的批准允许 6 岁及以上患有POMC或LEPR缺乏症以及轻度、中度或重度肾功能损害的患者接受Imcivree治疗。对于轻度或中度肾功能不全的患者没有剂量调整,并且为重度肾功能不全的患者提供了单独的剂量调整方案。不建议对终末期肾病患者进行治疗。
此前,欧盟委员会(EC)批准Rhythm制药公司罕见肥胖症的药物Imcivree(setmelanotide):用于年龄≥6岁的罕见肥胖症儿童和成人患者,治疗肥胖和管理饥饿。具体为:经检测证实是由前阿片黑素细胞皮质激素(POMC)、前蛋白转化酶枯草杆菌蛋白酶/kexin1型(PCSK1)或瘦素受体(LEPR)缺陷引起的肥胖症患者。

在美国,Imcivree于2020年11月获得批准,适应症与上述相同。在美国和欧盟,setmelanotide均被授予了治疗POMC和LEPR缺陷型肥胖症的孤儿药资格(ODD),同时分别被授予了突破性药物资格(BTD)和优先药物资格(PRIME)。
值得一提的是,Imcivree是第一个被批准用于治疗这些罕见遗传性肥胖症的药物。
Rhythm向欧洲药品管理局 (EMA) 提交的用于治疗肥胖症和控制患有Bardet-Biedl 综合征的6岁及以上成人和儿童患者的肥胖症和控制饥饿感的 II 型变异申请也正在审查中。EMA的人用医药产品委员会 (CHMP) 预计将在2022年第三季度就该申请提出建议。BBS申请也正在考虑对肾损伤剂量的修正。
Theranostics | 湖南师范大学刘中华教授团队开发了一种可预防龋齿的新型抗菌肽[3]
龋齿(蛀牙)是最普遍的口腔疾病,严重危害人类公共健康,治疗费用昂贵。龋齿是细菌生物膜引起的常见疾病。目前临床防治药物往往会对口腔微生物多样性和正常组织产生不良影响,主要原因是药物的生物膜靶向性较差。因此,开发高效破坏致龋细菌生物膜的抗菌剂对龋齿的防治尤为迫切和重要。
近日,湖南师范大学工程实验室张鹏博士后、刘中华教授和南开大学余志林研究员为共同通讯作者,在 Theranostics 期刊(IF:11.556)发表了题为“Dual-sensitive antibacterial peptide nanoparticles prevent dental caries”的研究论文,报道了一种pH和脂质双敏感性抗菌肽纳米粒子pHly-1 NPs用于龋齿的防治。

研究结果
pHly-1显示pH和脂质双敏感的抗菌活性
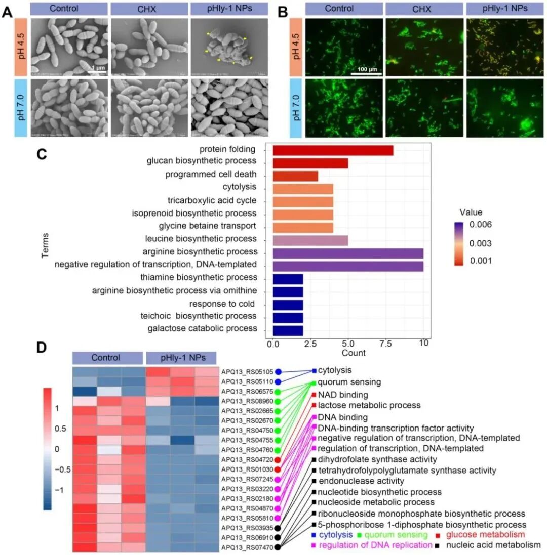
变形链球菌UA159(S. mutans)的最低抑制浓度(MICs)检测和溶血实验测定结果显示,pHly-1 NPs抗菌活性高,且溶血活性小(图2A-B)。在pH 5.5和7.0时,pHly-1 NPs 的MIC值分别为5.5 μM和大于44 μM。杀菌动力学表明,pHly-1 NPs杀菌迅速,且具有pH依赖性,效果优于CHX(口服抗菌治疗金标准)(图2C-D)。
表明了pHly-1是一种pH敏感的抗菌肽,在酸性条件下具有强而快速的杀菌活性。其发挥双敏感的潜在机制如图2E所示:在酸性pH环境下,当pHly-1与细菌膜表面结合时,构象由无规则卷曲转变为α-螺旋,导致膜破坏从而表现出较强的抗菌活性。相反,在中性环境下,pHly-1呈β-折叠构象,彼此间通过多种弱相互作用力而发生堆积,限制了多肽对细菌细胞膜的作用,因此抗菌活性较低。

图2|pHly-1抗菌活性的机制
pHly-1 NPs抗菌活性的机理分析
直接破坏细菌膜是大多数抗菌肽杀灭细菌最常见的机制。该研究,通过SEM细菌形态观察和荧光双染研究,证实pHly-1 NPs在pH4.5酸性条件下具有破坏S. mutans细菌膜的作用,表现出杀菌作用(图3A-B)。转录组学数据进一步显示,pHly-1 NPs处理S. mutans后,引起195个基因差异表达(DEGs)。功能富集分析显示,主要涉及蛋白质折叠、细胞程序性死亡、细胞溶解、转录调控等与在细菌的生存和生长相关条目(图3C)。
此外,pHly-1 NPs处理导致了细胞溶解调控基因的表达增加,糖代谢、核酸代谢和DNA复制的基因表达降低(图3D)。除了破坏细菌膜外,与抗菌活性和群体感应相关基因表达下调,群体感应相关基因基因与细菌生物膜发育过程中细菌增殖和群体行为调节有关(图3D)。该结果也为解释了pHly-1 NPs抑制细菌生物膜形成和发展奠定了一定基础。

图3|不同pH条件下,pHly-1 NPs或CHX处理细菌后的显微研究、荧光染色和转录组分析
研究结论

本文研发了pH和脂质双敏感的抗菌肽pHly-1,在酸性致龋生物膜微环境中,pHly-1与细菌膜结合后发生螺旋构象转变,从而杀死致龋细菌。pHly-1治疗效果优于临床用药CHX,对龋齿的预防和治疗具备有效、安全的性能。这种肽设计策略为提高抗菌肽的生物相容性和应用于抗菌药物开发提供了新的途径。
诺和诺德双重作用机制减肥药在国内申报临床[4]
6月10日,CDE官网显示,诺和诺德双重作用机制复方CagriSema注射液在国内申报临床,用于肥胖的管理。

该款复方制剂包含两种成分,分别是长效amylin(胰淀素)类似物cagrilintide和长效GLP-1(胰高血糖素样肽-1)受体激动剂司美格鲁肽。amylin是GLP-1以外,另一种与饥饿和饱腹感相关的激素。
2021年5月,不同剂量cagrilintide联合司美格鲁肽(2.4mg)用于体重控制的Ib期研究结果发表在柳叶刀杂志上。

在该试验中,96名受试者被随机分配到cagrilintide组(0.16-2.4mg组 n=12;4.5mg组 n=11)或安慰剂组(n =24),并与2.4mg司美格鲁肽联用,其中95例暴露于治疗并纳入安全性和全分析数据集。
结果显示,在第20周时,cagrilintide 1.2mg和2.4mg组的平均体重减轻百分比(-15.7%、-17.1%)均大于安慰剂组(-9.8%)。cagrilintide 1.2mg和2.4mg组与安慰剂组的估计治疗差异分别达到-6.0%和-7.4%。此外,cagrilintide 4.5mg联合司美格鲁肽2.4mg的平均体重减轻百分比(-15.4%)也显著大于安慰剂组(-8.0%)。


研究中大多数不良事件的严重程度为轻度至中度,并且在治疗组中发生一种或多种不良事件的受试者比例相似。
近期,礼来双重GIP/GLP-1激动剂Mounjaro(tirzepatide)获得FDA批准用于治疗2型糖尿病,同时在减肥方面也获得了积极结果。将成为诺和诺德肥胖中坚力量Wegovy(司美格鲁肽)的强劲竞争对手。不过,未来CagriSema的成功又将为其添加一款重磅产品,压制礼来。
人工智能有望短期发现多种新型抗菌肽[5]
目前抗生素耐药性已被世界卫生组织列为人类面临的十大公共卫生威胁之一。因此,快速高效的寻找新型抗生素迫在眉睫。抗菌肽(AMP)由于不太可能引起耐药性,不仅能成为传统抗生素替代品,还为抗生素耐药性的病原体提供了新的候选药物来源。
近日,中国科学院微生物研究所的研究人员发表题为“Identification of antimicrobial peptides from the human gut microbiome using deep learning”的研究论文,描述了利用人工智能有效地挖掘大型肠道微生物组数据集,以寻找具有抗菌特性肽的方法。

研究人员通过对大规模宏基因组数据进行搜索,识别出与已知AMP相似的序列,作为AMP的识别管道,对多个基于深度学习的自然语言处理模型(如循环和注意力神经网络)的性能进行评估和优化。在检索出的4409个代表性基因组中筛选出了2349个候选AMP,通过基因表达数据、相对丰度和与选定细菌的关联,进一步鉴定出241条抗菌肽序列,并合成了最终的216个多肽,其中181个具有抗菌活性,命中率为83.8%,这一发现有力的说明机器学习模型能够有效地加快发现新型抗生素的进度。

图1. 研究流程示意图。收集抗菌肽序列用于构建优化预测模型(左图);微生物组中挖掘潜在的抗菌肽序列,通过网络分析进一步过滤假阳性序列,将最终得到的新型抗菌肽进行化学合成和初步实验验证(中间部分);将效果最优的肽进行后续研究,包括针对多重耐药菌的药效测试在内的多项研究(右图)
该研究结合了微生物组大数据和最新的深度学习模型,提供了人工智能赋能大分子挖掘和转化的良好范例;同时,也表明微生物组数据中存在着大量待开发资源,通过计算方法可以将具有生物活性的分子快速高通量的发掘出来。其次,该研究还扩大了人工智能在生物医学领域的应用范围,先前研究中主要集中在医学图像处理、小分子药物筛选等领域,增加了人工智能的应用场景。考虑到未来随着测序数据的累积,更多的微生物大数据将被获得。同时,不论是小分子药物还是肽的搜索空间仍处于早期探索阶段,对于挖掘多功能分子(治疗感染、代谢和免疫疾病),具有非常大的发展潜力。

发展与多元化催生着多肽产业领域更新迭代,持续学习则是我们作为专业人士应有的职业素养。好了,本月的多肽前沿资讯分享就到这里,喜欢我们的资讯请别忘了为我们点赞!我们下期再见!
参考资料:
[1]香港济民医药.日本批准Voxzogo(伏索利肽)治疗生长板未闭合的所有年龄段儿童的软骨发育不全症.
[2]香港济民医药.欧盟批准Imcivree治疗肾功能损害的POMC/LEPR缺陷型肥胖症.
[3]Peng Zhang,Saizhi Wu,Jinting Li,et al.Dual-sensitive antibacterial peptide nanoparticles prevent dental caries.Theranostics 2022,12(10):4818-4833.
[4]医药魔方Info.诺和诺德双重作用机制减肥药在国内申报临床.
[5]Yue Ma,Zhengyan Guo,Binbin Xia,et al.Identification of antimicrobial peptides from the human gut microbiome using deep learning.Nature Biotechnology 2022 Jun,40(6):921-931.

扫码关注我们
解锁更多资讯